中国科学院昆明植物研究所
location
当前位置:首页 > 新闻宣传 > 传媒扫描
left
新闻宣传
传媒扫描

【中国新闻网】月季为什么带刺?科学家提出“皮刺储水”功能新假说

文章来源:中国新闻网  |  发布时间:2021-05-25  |  作者:胡远航  |  浏览次数:  |  【打印】 【关闭

 

 

图为研究成果。 中国科学院昆明植物研究所供图

  中新网昆明5月24日电 (记者 胡远航)月季为什么会带刺?这在科学界是一个长期未得到系统和明确解析的话题。基于基因组和遗传学分析,中国科学院昆明植物研究所领衔的研究团队,提出了“皮刺储水”功能新假说,填补了皮刺早期功能研究的空白。

  相关研究成果以“A genomic link in China roses: and they all lived prickly but water deficient ever after?”为题在线发表在综合性期刊National Science Review上。

  皮刺是指植物表皮或皮层形成的尖锐突起,通常被认为是植物的防卫适应组织,保护植物免受动物、病原体或机械伤害。“带刺的玫瑰”提醒人们,玫瑰虽美却要小心它扎人的刺。许多蔷薇科、豆科和芸香科等植物的茎杆、叶子和果实上都有皮刺,但发育早期的皮刺功能尚未得到揭示。原产中国的蔷薇科蔷薇属植物月季,其皮刺发育的遗传机制及其生态学意义也长期未得到系统和明确解析。

 

图为研究成果。 中国科学院昆明植物研究所供图

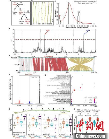
  近日,中国科学院昆明植物所植物分子遗传与适应研究团队与中国西南野生生物种质资源库、云南省农科院团队合作,以中国古老月季无刺光叶蔷薇(Rosa wichuraiana Basye’s Thornless,BT)和月月粉(R. chinensis Old Blush,OB)及其杂交F1和回交BC1F1世代遗传群体等为试材,综合利用比较基因组学、分子遗传学和演化生物学等方法,解析了月季皮刺遗传调控机制。

  研究团队首先利用扫描电镜技术比较了BT和OB皮刺发育早期过程,发现BT皮刺缺失可能是皮刺发育的起始能力出现异常。后基于BT x OB的F1和BC1F1世代群体开展了连续两年的表型分析,发现月季皮刺密度遗传受四个遗传位点不完全显性控制,并最终定位到两个基因座。

  为更深入理解月季皮刺发育的遗传调控机制,该团队构建了二倍体BT染色体水平高质量参考基因组,对BT和OB进行了比较基因组分析,发现皮刺密度可能与水分适应有关。为更进一步探究这一假设,该团队还对41个基因型的月季进行了一系列生理测试。当年生的枝条皮刺相对于表皮和叶片更能富集水分,且该富集程度在幼嫩的皮刺中更高;而较老的枝条中皮刺的水分含量则显著下降;该现象不仅在现代栽培品系和中国古老月季种质中出现,还在野生蔷薇等材料中保持一致。

  基于此,研究团队提出幼嫩皮刺很可能具有储水功能的假设。

  “尽管这一假说还需要更多遗传学证据,但其完善了皮刺生物学功能研究链条:即幼嫩皮刺以储水为主,而成熟皮刺以防卫和防失水等功能为主。”科研人员表示,该项研究不仅促进了对月季皮刺发育遗传机理的解析,有利于月季生物学的发展和新种质培育,也为更好理解植物新性状产生与维持机制提供了新视角。(完)

  (中新网 2021年5月24日)

  来源:http://www.chinanews.com/gn/2021/05-24/9484625.shtml


中国科学院昆明植物研究所

版权所有 Copyright © 2002-2025 中国科学院昆明植物研究所,All Rights Reserved 【滇ICP备05000394号
地址:中国云南省昆明市蓝黑路132号  邮政编码:650201    点击这里联系我们